本文へスキップ

タービン・ポンプ・ファン設計 熱流体解析の株式会社ターボブレード

TEL. 097-574-6071

〒870-1153 大分県大分市小野鶴183番地2

これ“解析”できますよSERVICE&PRODUCTS -AnalysisCase-

HEADLINE

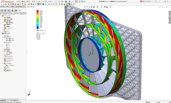
燃料電池ユニット冷却用ラジエターファン 流れ解析
















燃料電池ユニット冷却用ラジエターファンの流れ解析結果です。
流体解析の結果、流量80m^3/mでラジエター前後圧力差が185Pa発生することが確認でき、モーター回転数が1800rpmでモーター動力が750W必要であることが分かりました。
薄型ラジエターファンとしては、非常に高性能です。

バナースペース

株式会社ターボブレード

〒870-1153
大分県大分市小野鶴183番地2 

TEL 097-574-6071
FAX 097-574-6072
MAIL info@turboblade.jp